U体育
U体育
8208彩票网
开元棋牌v4294.cc
9216彩票网
金沙国际v4338.cc
8122彩票网
银河国际k3259.cc
5698彩票网
7859彩票网
永利国际v4374.cc
  • 欧洲国家联赛02:45AM 西班牙 VS 丹麦

    欧洲国家联赛02:45AM 西班牙 VS 丹麦

  • 意大利甲级联赛 12/08  22:00   维罗纳   V S 恩波利

    意大利甲级联赛 12/08 22:00 维罗纳 V S 恩波利

  • 智利甲07:00科布雷洛 VS 科比亚波

    智利甲07:00科布雷洛 VS 科比亚波

  • 玩下百家乐赢了一点

    玩下百家乐赢了一点

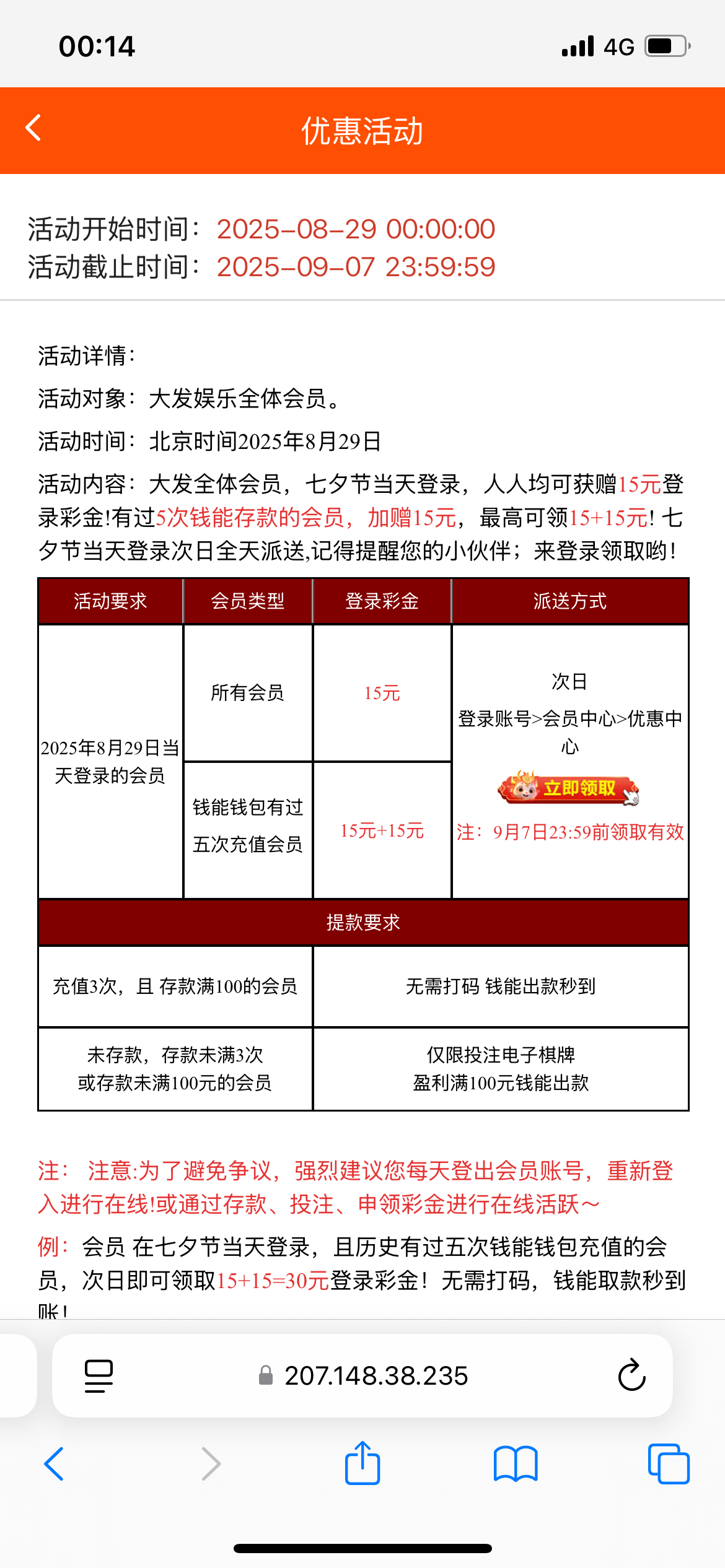
  • 【989大发】有号的老哥可以上去看看七夕彩金送15

    【989大发】有号的老哥可以上去看看七夕彩金送15

足球新闻
足球新闻 (780)
主题: 471 , 帖数: 15万
89分钟绝杀!34岁国足 ... 10 分钟前 脸便么飞到
篮球新闻
篮球新闻 (910)
主题: 396 , 帖数: 6万
后续!追梦已经道歉:情 ... 2 小时前 细品香茗惺
羽毛球新闻
羽毛球新闻 (401)
主题: 50 , 帖数: 7035
尊龙娱乐 冲100送128 ... 14 小时前 烟雨浮槎惩
网球新闻
网球新闻 (527)
主题: 85 , 帖数: 1万
вывод из за ... 半小时前 123483075
电竞新闻
电竞新闻 (675)
主题: 64 , 帖数: 1万
Dota2:盘点TI11外卡 ... 4 小时前 邓传发发b
马术新闻
马术新闻 (947)
主题: 42 , 帖数: 3725
环球马术冠军赛摩纳哥 ... 15 小时前 恶指研激每
排球新闻
排球新闻 (568)
主题: 40 , 帖数: 3735
https://www.youtube. ... 8 小时前 众称座反朝
赛车新闻
赛车新闻 (592)
主题: 27 , 帖数: 1万
尊龙 注册就送128,电 ... 3 小时前 pu爱在明天
台球新闻
台球新闻 (655)
主题: 69 , 帖数: 19万
尊龙娱乐 冲100送128 ... 1 小时前 buppfhu5516619
棋牌新闻
棋牌新闻 (884)
主题: 45 , 帖数: 1万
人民邮电出版社携手“ ... 20 小时前 暮夜潇城